
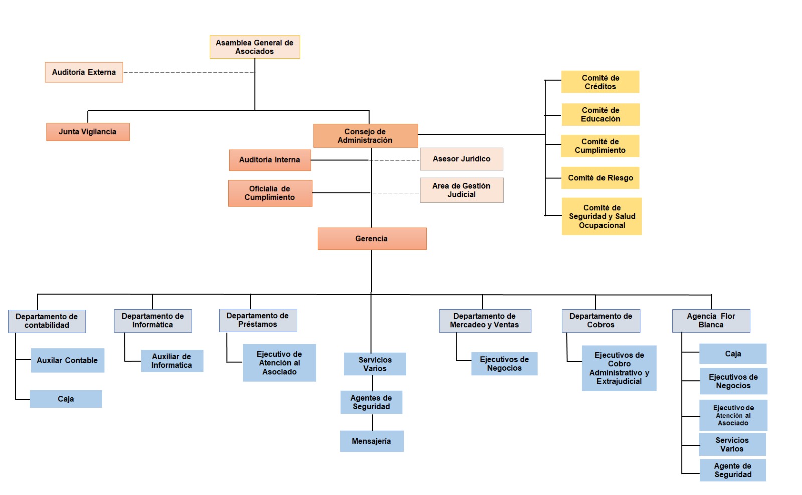
Es la autoridad máxima de la Cooperativa y celebrará sus sesiones en su domicilio, sus acuerdos obligan a todos los asociados, presente y ausentes, conformes o no, siempre que hubieren tomado de conformidad con la ley, su Reglamento y estos Estatutos.
Es un organismo electo por la Asamblea General de Asociados y está integrado por un Presidente, Vice-Presidente, un Secretario, un Tesorero y un vocal; asimismo, tres suplentes, siendo los responsables del funcionamiento administrativo de la Cooperativa y constituyen el instrumento ejecutivo de la Asamblea General de Asociados.
Es un organismo integrado por un Presidente, un Secretario, un vocal y dos Suplentes, electos por la Asamblea general de asociados y son los responsables de supervisar todas las actividades de la Cooperativa; asimismo fiscalizar los actos de los órganos directivos, comités, empleados y miembros de la cooperativa.
Estos comités son electos por el Consejo de Administración donde un integrante de este debe de formar parte.
- Comité de Créditos: Es el encargado de resolver las solicitudes de crédito presentadas por los Asociados dentro del menor tiempo posible, respetando las políticas establecidas. Estará integrado por un Presidente, un Secretario y una Vocal, nombrados por el Consejo de Administración.
- Comité de Educación: Es el encargado de dar a conocer a los Asociados la estructura social de la Cooperativa, así como sus derechos y deberes, además planificar y realizar cursos, seminarios, círculos de estudio, reuniones, grupos de discusión, etc., a fin de educar a los asociados sobre el cooperativismo.
- Comité de Mora: Es el responsable de resolver y proponer los casos de recuperación; a fin de mantener una mora controlada.
- Comité de Cumplimiento: Es el responsable de brindar seguimiento a las gestiones internas de la Cooperativa para prevenir las actuaciones ilícitas en el ámbito empresarial.
Organigrama
